

The challenge is to develop a cohesive line of overengineered, fully mechanical household products that embody the aesthetics and efficiency of topology-optimization-inspired (TO) geometry.
Each product follows Design for Additive Manufacturing (DfAM) principles, emphasizing easy maintenance and disassembly through mechanical fastenings. Design considerations include minimal overhangs, tight-fit tolerances, and compliant mechanisms for functionality without added complexity. Structural integrity is optimized by aligning stress trajectories with printing layer orientations as well as running structural validation simulations (oteratove CAD-CAE redesign cycles) to ensure strength and durability.
The design process integrates AI-augmented product design, using generative design and topology optimization to establish a consistent product language and geometric identity. Across the product line, the focus lies on maximized functionality, mechanical simplicity, and user-serviceability, supported by simulation validation, mechanism design, and space-claim optimization for reliable, manufacturable results.
To create technically overengineered solutions for simple household products with high functionality and mechanical robustness.
To translate structural performance principles into expressive product forms, ranging from organic TO geometries to industrial, machined aesthetics, unified under a shared visual and brand identity.
-min.png)

.png)
.png)
.png)
.png)
Shared product language through TO-inspired geometry ranging from more organic shapes to more industrial geometriey, with the shared theme of overengineered features.

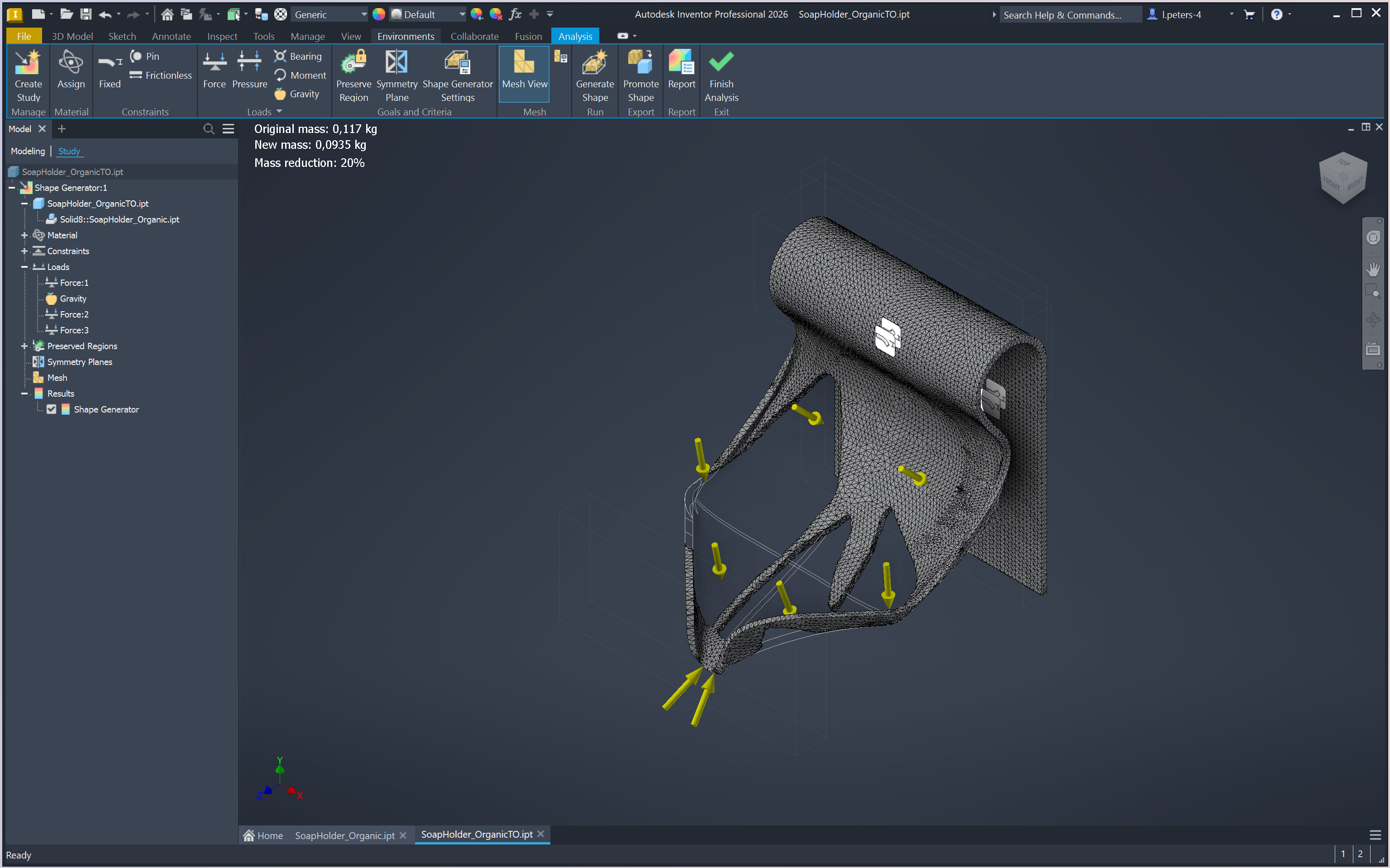
Each product was modelled (either parametrically, surface model based, or both) and validated across multiple CAD/CAE platforms (SolidWorks, Inventor, and Fusion 360) to ensure structural integrity and explore different tool capabilities. Stress simulations were conducted primarily in SolidWorks and Inventor, assessing load-bearing performance, stress distribution, and deformation behavior.
As seen below, the soap bar holder and kitchen roll holder were analyzed in Inventor, while the shelf divider and vase were simulated in SolidWorks (though visual results for these were unfortunately lost). These simulations served as the foundation for a topology optimization study, refining each product’s geometry to achieve optimal material distribution, reduced weight, and enhanced mechanical strength.
Through this process, the final forms emerged as functionally optimized structures, expressing both the engineering efficiency and aesthetic identity of the product line.




A series of functional prototypes were developed throughout the design process to validate both mechanical performance and user interaction. Prototyping served as a key tool for requirement verification, design iteration, and risk reduction, enabling the translation of digital Computer-Aided Design models into tangible, testable products.
Testing activities ranged from mechanical validation and fit verification to summative and formative user evaluations, ensuring that each iteration met its functional, usability, and durability targets. Multiple critical-failure tests were conducted to understand the limites of the design. These evaluations provided critical insights into assembly logic, material performance, structural integrity and ergonomics, informing successive refinements to geometry, fastening strategy, and overall product robustness.
The aggregated results from these tests guided evidence-based design decisions, directly influencing the final form, manufacturability, and mechanical reliability of this product line.





A modular and reconfigurable shelf organiser designed for universal compatibility across different shelving systems. Multiple modules can be reconfigured to change the labels or signage. As seen in the video below, the labels click in from the side as long as the signage is not situated on the clamp. As soon as the signage sits on the clamp, the snap-lock mechanism secures the labels in place, so that it cannot be removed by accident when mounted on a shelf.
The product features a mechanical interlocking mechanism that securely slots into the shelf without the need for tools or permanent fasteners, allowing for quick assembly, repositioning, and compact transport. A smart
Developed specifically for a client, the design focuses on mechanical simplicity, adaptability, and efficient (minimum material) manufacturing, aligning with the overengineered, topology-optimized visual language of the product line.

A flatpack, universally compatible kitchen roll holder designed for easy transport and long-term durability. Developed specifically for use in a compact camping van, the design emphasizes lightweight construction, tool-free assembly, resistance against strong vibrations (i.e. the roll can never fall off) and space efficiency.
It boasts a compliant sprint which creates a one-way hinge with dedicated stopper. This means the kitchen roll can easily be mounted in a single motion by sliding it in from the bottom. The holder attaches securely to surfaces via a magnetic mounting system, allowing for quick installation and repositioning without permanent (damaging) fasteners.
Its flatpack configuration when disassembled (see assembly video below) enables compact shipping (tested through posting to Switzerland) and effortless reassembly on-site.
Engineered for longevity and repeat use, the design embodies mechanical simplicity, portability, and the aesthetic TO-characteristic of the product line.

A wall-mounted soap bar holder engineered for easy cleaning, optimal drainage, and improved handling of slippery soap bars. The design features an organic, surface-modelled geometry that directs water away from the soap, keeping it dry and hygienic between uses. It attaches to smooth surfaces using adhesive mirror tape, allowing for tool-free installation, secure attachment, and easy repositioning.
Mechanically, the holder integrates a snap-lock lever mechanism that secures the curved cradle in place during use and allows users to release it for cleaning with a single press. Intentional material flex is built into the curved surface, enabling the soap to flip easily into the user’s hand, improving ergonomics and minimizing slippage. The wall-mount component also incorporates integrated drainage channels, ensuring water does not accumulate behind the unit.
From an engineering standpoint, the part was optimized through tight tolerances, wall-thickness calibration, and localized reinforcements to achieve maximum strength with minimal material use, maintaining structural integrity while preserving the slim, elegant aesthetic of the overall product line. Developed for everyday use in my own home and for friends, the design balances technical precision, manufacturability, and user-centered performance—illustrating how engineering-driven detailing enhances simple daily interactions.

The memorial vase represents the most expressive and technically demanding piece within the collection, combining structural engineering with symbolic design intent. Inspired by fully-organic topology-optimization (TO) geometry, the form evokes bio-mimicked root structures, symbolizing growth, continuity, and remembrance.
Designed in memory of my late grandfather, the vase serves as a memorial piece intended to hold remembrance candles and a young oak sapling grown from the tree under which he was buried. The Ginkgo leaf emblem on the front mirrors the one placed on his urn, creating a direct connection between object and memory.
As the largest product in the series, it was engineered as a four-part assembly to enable efficient manufacturing, printing, and transport. The design incorporates a drainage system at the base and a removable inlay between the pot and outer shell, which can be filled with sand, shells, rocks, or candles in personal tribute. Intend as a product where structural optimization and human meaning coexist in a unified form, this piece embodies the product line's vision of mechanical overengineering merged with emotional purpose.
The videos below show the products in use and how they function.
For the shelf sorter, the snap lock mechanism is demonstrated to show how the labels are locked in place. They can only be changed out and reconfigured afterthe signage is taken off the shelf. This extra step to change labelling of the shelf sorter is done to avoid accidental mislabelling of unauthorized visitors.
For the kitchen roll holder, the magnetic attachment is shown alongside the one-way spring hinge which allows paper rolls to be slid in from the bottom, yet the holder can firmly hold the paper roll´s weight during use.
For the soap bar holder, the ergonomic soap grab is demonstrated, as well as the clever drainage and easy cleaning capabilities.
Production feasibility was a key consideration throughout the design process, extending well beyond prototyping to explore manufacturing constraints, material behavior, and assembly logic. Given the complex, topology-optimization-inspired geometries, traditional mass-manufacturing methods such as injection molding or casting were deemed impractical. The designs contain numerous undercuts, variable wall thicknesses, and organic internal structures, which would make mold creation prohibitively complex and expensive.
To accommodate this geometric freedom while maintaining manufacturability, all products were developed following Design for Additive Manufacturing (DfAM) principles. Components were optimized for minimal support requirements, stress-aligned layer orientations, and controlled tolerances to ensure tight fits and mechanical reliability. Structural reinforcements were selectively applied to thin-walled regions to balance strength and visual elegance.
Each product was designed for complete mechanical assembly without adhesives or permanent fasteners, relying instead on screws, interlocking features, and snap-fit mechanisms. This approach enables easy disassembly, maintenance, and recycling, while ensuring structural robustness during use.
Although additive manufacturing remains the most suitable process for realizing these complex forms, each product was engineered with production scalability in mind by using modular part divisions, simplified orientations, and material-efficient geometries that could transition to hybrid manufacturing methods if need be.



16x-8.png)
1. Reduce support dependency in the soap holder and vase by redesigning complex surfaces with gentler gradients and bridging-friendly geometries suitable for commercial FDM printers.
2. Simplify vase assembly by improving part alignment and bonding interfaces, ensuring easier gluing and tolerance control across large-format parts.
3. Redesign non-organic TO components for mass-production readiness, enabling selective transition to injection moulding or other scalable manufacturing methods where feasible.
4. Enhance transportability of the soap holder and vase through modular or flatpack configurations, improving packaging efficiency and shipping sustainability.
5. Conduct long-term durability and fatigue testing, particularly for mechanical components such as the spring mechanism of the kitchen roll holder and the snap-lock lever of the soap holder and sorter.
6. Optimize topology-optimized geometries for better print efficiency and surface quality, balancing organic aesthetics with manufacturability.
7. Refine tolerance strategies and part interfaces based on accumulated assembly data to further improve fit precision, repeatability, and ease of maintenance.























